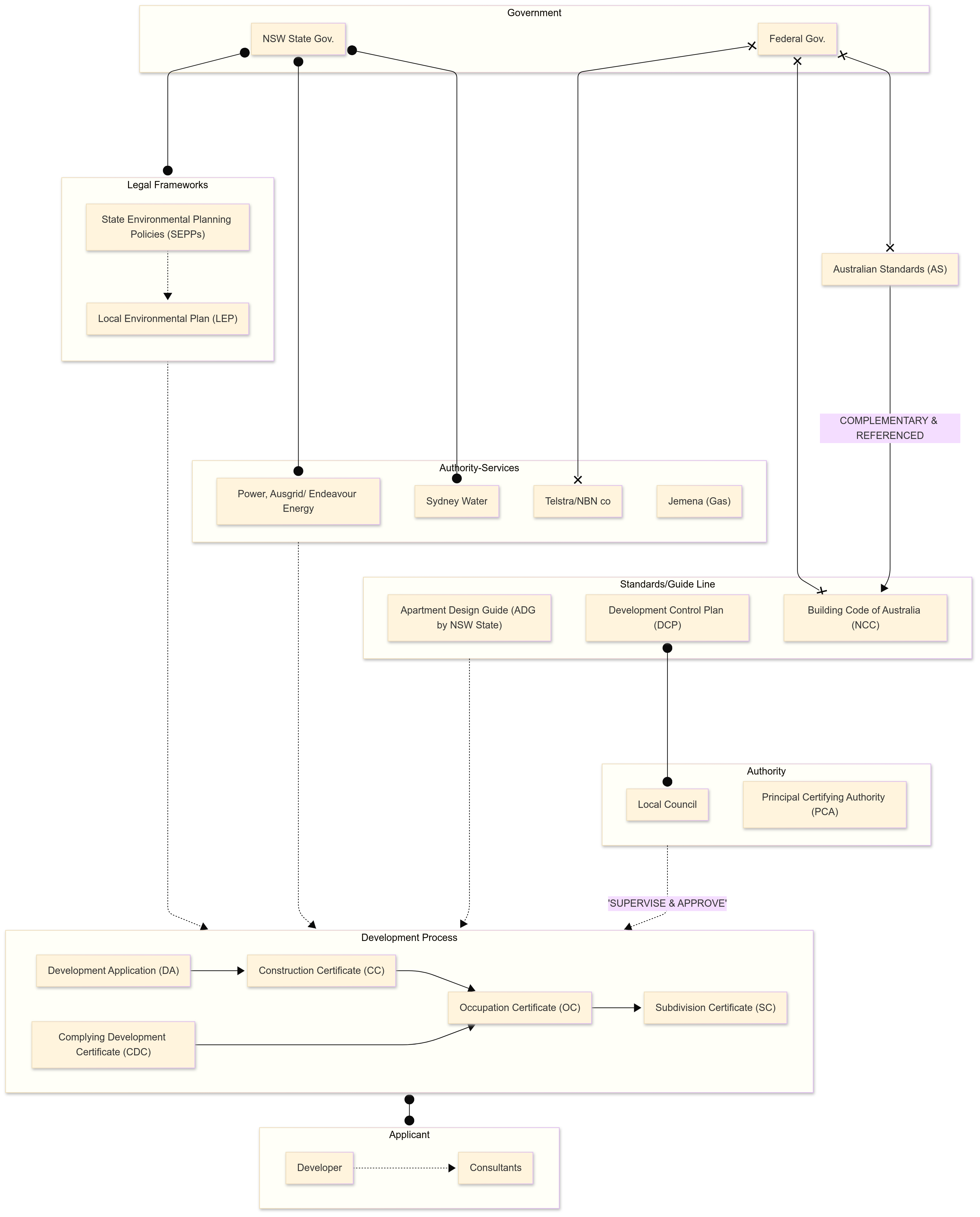
Developement Flowchat
Date: 14.02.2025 | Revision: 2025.02.a
Note: This diagram is a simplified overview. Real-world processes are more complex—use this chart as a general guideline and verify against project-specific requirements.
Date: 14.02.2025 | Revision: 2025.02.a
Note: This diagram is a simplified overview. Real-world processes are more complex—use this chart as a general guideline and verify against project-specific requirements.